Can Playrix' Puzzle Breakers Crack Zynga's Empires & Puzzles?
This analysis is written by Taras Koshelev (Lead Game Designer at My.Games Venture Capital) who focused on game mechanics and loops and Michail Katkoff (Founder of Savage Game Studios) who covered the market and marketability.
The opinions stated are our own and do not reflect any of our past or current employers.
The mobile hit Empires and Puzzles (E&P) by Small Giant Games (acquired by Zynga) has made over $600M in net-revenues while racking up around 60 million installs. It’s one of the biggest underdog stories on mobile as (once more) a small experienced game team from Helsinki took over the top grossing ranks and closed the door from follow up titles.
While there have been numerous clones and follow up titles trying to get a piece of the ever growing puzzle RPG pie, none of them has had any meaningful success. But as the E&P’s revenues kept climbing, bigger and bigger publishers took notice - among them, the Goliath of puzzle games, Playrix.
Playrix released Puzzle Breakers into soft-launch in late 2019. The interface, and the art style in general look very ‘Supercelly’. The game also features some nice little tweaks to the gameplay that differentiate it from its rivals.
The question is, are these differentiation enough to capture market space? To be frank, no. But as we all know with Playrix, their super power is not making the most outstanding games. Their super power is making average games stand out with unrivaled performance marketing.
This deconstruction will look at the market, the product and the marketing in an attempt to answer if Puzzle Breakers is good enough to rival Empires and Puzzles. Because lets be honest, Playrix seems to be able to do magic with ‘just’ good enough.
Puzzle RPGs on Mobile
In 2019 Puzzle RPGs experienced a 54% growth of revenue in the Western markets. Growing twice as fast as the whole RPG genre.
source: 2020 Predictions #3: How to Get That RPG Loot
The success of the title has spawned a wave of clones and very similar games. Even Small Giant Games tried to repeat their success with the release of “Puzzle Combat”, a slightly modified game with the main difference coming from a different setting. But the fact is that most of these follow-up titles don’t seem to perform well too well. Even Small Giant’s Puzzle Combat seems to be struggling to pass the soft-launch phase that started back in March of 2019 (!) .
Net revenues, last 12 months
source: Sensor Tower
Installs, last 12 months
source: Sensor Tower
Key Puzzle RPG titles:
Bandai’s Dokkan Battle keeps reaching new heights with unrivaled events.
Zynga’s Small Giant is quite steady despite the decline of installs. It will be interesting to see if the follow-up title Combat Puzzle will cannibalize Empire & Puzzles
Best Fiends keep on growing after Playtika acquired its developer, Seriously.
Scopely’s WWE Champions looks to become a forever franchise with incredibly steady run-rate over the years.
N3TWORK’s Legendary, which used to be a poster boy for puzzle RPGs is but a shell of itself. Marketing for the game looks to be turned off since beginning of the year.
Audience
Because Puzzle Breakers is still in soft-launch, we don’t have enough data to make the assumptions about their audience. Nevertheless it is safe to say that the target audience is similar to the one of E&P. And audience of evenly as many males and females with majority of population being 25 and older. In fact, in the US over 40% of players are over 45 years old, which explains the powerful monetization and the rather simplistic RPG core of the game. And in Japan, which is the forerunner of RPG games, E&P is actually a female first game, which further speaks how casual the game is compared to other RPGs.
source: Sensor Tower
When diving further into player motivations we can see that the players of E&P are driven by first and foremost by the sense of accomplishment associated with finding new items and characters and filling up their collections. The fantasy setting, unlike the modern combat setting of Puzzle Combat, is essential in tapping into this motivation.
source: GameRefinery
Unlike other top puzzle RPG titles, the players of E&P are motivated by competition against others. The like to test their teams, outwit and outlast the competition. Something that is nearly non-existent in rival titles like Dokkan Battle and Best Fiends.
source: GameRefinery
Solving puzzles and brain teasers is the third most important motivation that is also shared among all the puzzle RPG players. This speaks of the importance of the core gameplay. One could even make an argument that the less puzzling cores such as bubble shooter or tile blasting are not as good of a fit for an audience like this.
Core Gameplay
At a quick glance, Puzzle Breakers looks identical to Empires & Puzzles 👆
The player’s task is to create the best possible team of five heroes to battle with. Investing in these heroes is needed to level them up, which can be done by merging other unwanted heroes into chosen heroes. New heroes can be trained using recruits, which are collected by winning battles.
After carefully composing a balanced team of fighters, the player takes their party of stalwart heroes into battle. And by battle, I mean matching three gems of the same color.
The player's team is positioned below the grid, the enemies are above it. Both enemies and the player’s heroes have one out of five elemental types (colors) which are effective to one another in a rock/paper/scissors-like manner. Matched gems turn into troops of the same color which then move straight upwards to attack the enemies above. This is why the position of specifically colored gems in the grid is important when considering which match to make. The designers wisely followed E&P’s example and didn’t go with a 5-dimensional scheme but simply made the other two colors effective against each other to not make it too difficult to remember. Simplicity over Elegance.
Matching a specific color of gem also fills up the corresponding character’s ability bar. When full, the player can (without using a turn) trigger the character’s skill. Skills can be anything ranging from offensive to supportive with everything in between. When all enemies are beaten, the battle is won. The player loses when their entire party is killed.
Ok, but what’s different in Puzzle Breakers? And is it really better?
The first thing you’ll notice is some tactical gameplay changes that will add a minor twist to the game. Things like obstacles and enemy movement are simple additions that make the game feel bit fresh - in addition to just looking fresh.
1. Enemies can move through a battlefield. For example, run from damaged shelter to another one.
2. Battlefields have some unique level objects, which are used by enemy to use them to avoid damage. Players should destroy them first or use their own heroes’ skills for ranged damage.
3. There are also objects that create an enemy hero after their destruction. Players should avoid dealing damage to them.
4. Gates, which are an ultimate obstacle covering the whole battlefield from tile damage.
5. Destructible spawn portals. Level objects that create enemy heroes every some turns. Players should attack them or they will be forced to battle scores of enemies.
When it comes to heroes Puzzle Breakers has the same concept as E&P. Tiles deal damage to enemy characters depending on the colors of tiles and enemies (rock-paper-scissors balance). One could argue that for a seasoned RPG player this system is too simple and allows a very limited RPG experience as it pretty much forces players to color coded teams rather than giving more freedom to identify interesting team combinations. The more modern approach is the one of AFK Arena where there are bonuses of same faction combinations in addition to faction advantages.
One could argue that
The AFK style faction mechanic can be useful because, in its current state, PB (and E&P) has a problem. If a player's team has two or more heroes of the same faction, there is one or more tile color which doesn’t deal damage while matching. Two or more heroes of the same faction increase the tile damage of their color. The tile damage depends on the basic parameters of heroes, and in the case of several heroes, their parameters are summed up and work as a damage multiplier. This can encourage player to double up on certain factions at the early stages of the game. In the mid-game heroes' abilities play a greater role than the tile damage.
Overall, the game doesn’t enforce players to focus on a single faction by making levels where this would be nearly mandatory (Puzzle & Dragons for example does so). Instead, a balanced team of one her per faction is pretty much all a player needs. This is fine for a casual player that is not interesting in min-maxing but rather focuses on hero collection. But this type of approach limits the depth of the game as one hero per faction is pretty much all the player needs.
The game has room to experiment and search for better team options, but it’s not obvious and there isn't any tutorial for this option.
Heroes’ skills - identical to Puzzle & Empires
Heroes in PB are divided by class: Assassin, Mage, Priest, Ranger, and Warrior). As in E&P, heroes in PB have a unique active skill. In fact, the skills were developed in the same way, with every hero having a special skill, the efficiency of which grows after the hero rank ups. PB has a very similar set of skills: damaging (AoE and single target) and support (healing and de/buffing) skills. The difference lies in balance and specific skills.
Comparing both E&P and PB with AFK Arena, we find that the last one generally uses a bit more of a complex approach. The difference is that heroes in AFK Arena have four skills (active and passive), one of which is the ultimate (and defined by the class of a hero). That detail creates more variations in team management.
To summarize, the skills in PB (and E&P) are quite simple. For example, there is no division by damage type (magic or physical), and the variation in damage to different enemies from different factions is not significant. At the same time, the depth of the mechanics is exhausted quite quickly, and experiments again become relevant when players get new heroes with new skills.
The current implementation of skills allows for a low threshold and providing room to experiment. Something that clearly fits with more casual audience of the game. But as the audience matures and learns the basics of RPGs, one could presume that a gradual addition of depth could carry the game long way. It is interesting to see how PB fairs with similar simplified RPG mechanics as it is targeting an audience that arguably could welcome a tad more depth.
Hero skills in both Empires & Puzzle and Puzzle Breakers are done in identical way. A comparison to AFK Arena shows that the skill design is quite shallow compared to a proper squad based RPG. On the other hand, AFK Arena has no core game, unlike its puzzle counters.
NEW: Joint Team Health Bar instead of Individual Hero Health Bars 👍
While PB hasn’t messed with the metagame, it has modified the core gameplay. Firstly, instead of a separate health bars for each hero there’s only one team health bar. What this means in practice is that you cannot lose your heroes one by one during a battle like in E&P.
Joint health bar means that the player has access to all of their team’s skills during the entire battle, and all matching tiles deal damage even if you’re down to one hero. This takes away the sharp decline of player power as they lose a hero or two during match and are then unable to use those heroes’ skills.
The E&P developers were forced to simply ignore this contradiction, as after the death of the player's character, tiles of the same color continue to deal damage. At the same time, if the hero is not taken into battle, then the damage caused by tiles of the same color is symbolic one health point for a tile.
One could argue that PB developers have made players’ lives easier, and generally kept variability. On the other hand, joint health bar limits the use of consumable items that help to keep individual heroes alive during the battle. Individual heroes also add depth as you can have classes designed to absorb damage and characters that are more fragile but deal more damage.
To summarize, we believe that individual health bars are better for long-term success of a game due to the potential depth they enable. We wouldn’t be surprised seeing Puzzle Breakers revert to individual health bars during soft-launch.
NEW: Melee Attacks and Knock-backs 👍
In PB enemies have two attack types: melee or ranged. Heroes with a melee attack must move through a battlefield to deal damage to a player’s health bar. This is a cornerstone mechanic for level design, and creates interesting puzzles for the game’s levels. Most of the levels in the Campaign mode are built around heroes who move through battlefields. It is due to those mechanics that the levels feel varied.
To avoid the melee attack, an attack from player’s hero can knock back enemy melee heroes by matching 4 or more tiles. These two mechanics allow the developers to create much more interesting levels than in E&P.
NEW: Now Consumables 👎
In E&P, consumable items help in cases when victory is near, but not achievable without them. Consumables are also closely related to crafting mechanics, which is a great way to create productive sessions as players come back to the game to pickup all the items they’ve crafted. All of this is absent in PB. Players are deprived of one of the ways to complete levels, and they are also deprived of crafting mechanics.
In general, it is clear why this was done. The addition of consumables greatly affects the levels, the feeling of solving puzzles, and the balance in general, which is probably why the developers cut consumables. It doesn't look like they will be added in future updates. The lack of consumables also decrease the engagement with the town feature.
As a whole, it’s is a bad call to take away the consumables. It limits the already shallow depth of the game.
NEW: One team to rule them all 👎
Unlike in E&P., where players have an offense and a defense teams, the players have only one team in PB. The absence of a defense team greatly simplifies team management, and reduces the mental burden on the player outside of the core gameplay.
At the same time, PB halves the economy sink as there’s only one team player has to level up. In no shape or form is the decision to have only one team a smart one.
These features create a foundation for designing interesting levels. Here are some examples:
Two equivalent melee enemies have different degrees of danger if they stay at various distances from the team health bar. Players should decide their first target.
Melee enemies can be less dangerous near the health bar than ranged enemies if there are many tiles to knock back the melee heroes. Players can then kill the ranged enemies using their heroes’ skills that were charged by knocking back melee enemies.
Players should accurately match tiles if they don’t want to trigger traps and free additional enemies;
Sometimes, similar levels have different ways to complete them. For example, in one level players should hunt for an enemy healer, but in another one, it’s a losing tactic because enemies will have time to get to the health bar and deal huge damage until the healer's death.
We see that all the modifications in PB are aimed to decrease the barrier of entry and understanding of the metagame, with a simultaneous attempt to create addictive core gameplay. The last part really feels more engaging compared to E&P, as there are puzzles within levels that are interesting to solve. But the trade-offs done to limit the depth are not smart long term. While players come for the core, they stay for the meta. And that’s where the buck is made…
Game Modes
The backbone of an RPG game is an abundance of resources needed to get new heroes and improve existing ones. To oversimplify: the more various resources you have in your game, the more game modes you can add. The more game modes you add, the more your players will engage in various ways and with various team composure. The more varied engagement you create, the more your players will spend time (and money) on progressing through it.
At the moment, PB is a light-weight when it comes to game modes:
Campaign is the main long-term activity. It’s the saga map that unlocks new content, such as expansions of the player’s castle and new buildings.
Raid is the PvP activity where players can compete against each other to get higher position in the leaderboards and thus collect extra rewards.
Adventure is an activity that grants key resources such as shards, food and essence
Giant battles are limited clan activities with special rules where players can get rare resources by engaging with the .
The set of modes above mimics the ones of E&P. The only differences are in the UI design. The modes fulfill their goals in providing match activity every day, generating resources, and allowing the player to progress. If they get stuck somewhere, there is an opportunity to play in other modes. Overall, the game modes are boringly similar to the ones of in E&P.
There are also event activities that don’t have special core gameplay, but only time-limited tasks. I think it’s a significant opportunity for product growth. The approach to events also seems to be borrowed from E&P. But If the assumption about audience is correct more casual events are needed. I mean it’s more efficient to implement events like ones in other Playrix games.
Two of the game modes are imbalanced.
Adventure generates a new set of levels every day. But very often, I am presented with one of two extreme cases:
all levels can be completed by autoplay;
most of the levels can’t be completed without spending hard currency.
PvP mode has a more fundamental problem which is related to asymmetric core gameplay:
Additionally, teams are in non-equivalent circumstances. Opposing teams can use the battlefield like enemies in the Campaign mode, to move, hide in shelters, etc. Player’s heroes cannot do this.
Overall, as PB has strived to lower the entry barrier for a puzzle RPG it has also limited the depth of the game. This can be instantly seen in the limited game modes. Question is, is this good or bad? Depends on the audience acquired to the game.
Game Loops
Now it’s time to take a look at the main loops. At first impression, they are once again similar to E&P: complete levels -> unlock buildings and upgrade them -> improve heroes and manage a team.
The game loop of Puzzle Breakers
But of course, there are differences to E&P, the most important being:
Players get access to new buildings and their upgrades passing levels in the Campaign. There are chapters in the mode and players should finish them if they want to improve buildings. In this flow, the developer can implement a lack of resources more accurately and at the right time. Of course, this decision creates additional motivation for players. On the other hand, this approach leads to very predictable progression of the castle and takes away players’ freedom to choose which building to build or level up first.
PB has more types of base resources that are needed to upgrade heroes. At the same time, there are no resources for crafting, of which there are many in E&P. This point increases the complexity of the game and makes its learning curve harder (remember the assumption about the target audience). But on the other hand, this reduces the game's ability to create various rewards, since there are more basic resources, but their total number is significantly smaller.
Let’s take a deeper look into resources and loops.
Players have two main opportunities to obtain resources: through buildings and game modes. Both of them use time to limit the volume of resources. Also, players can get resources from daily tasks and achievements.
The economy loop of Puzzle Breakers
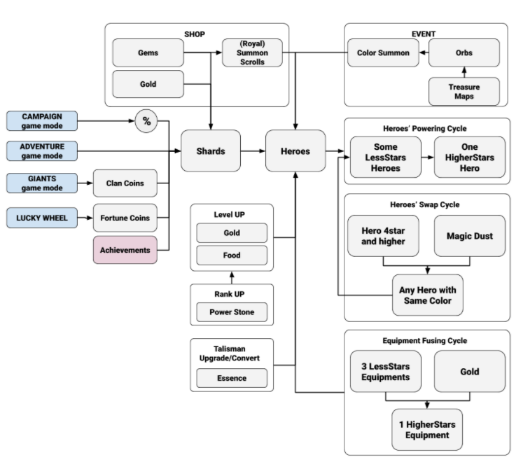
The heroes’ loop of Puzzle Breakers is complex due to the following reasons:
Players have ways to get new heroes: they can either engage with the three gacha based summoning with a specific resource for each or they can collect shards
Heroes have different stages in their progression, where they require certain types of resources for upgrading.
The heroes’ loop of Puzzle Breakers
A ‘simplification’ of the heroes’ loop of Puzzle Breakers
In practice, I didn’t have any issues with understanding all the ways to improve and upgrade heroes and their equipment. This was possible due to the clear UI and the right pace of unlocking new ways to enhance heroes. What makes it clear is that there are four progression vectors for hero upgrade:
heroes’ levels and equipment (increase damage of a single tile);
equipment fusing and heroes ranking up (increase max level of heroes and their gear);
talisman upgrading (addition for one of a hero’s parameters - attack, defense, or health);
hero swapping (transform the hero into another of the same faction) and powering up (ascending).
The current loops look excessive, and the developers could create fewer. However, the various ways to improve the heroes create the impression of great opportunities and ways to progress, although in fact, the heroes progression is almost linear (excluding talismans, that aren’t so significant).
This hero progression system favorably distinguishes PB from its closest competitors like E&P and Best Fiends, which have a simpler resource system related to heroes. Nevertheless when you compare the depth of this system to the one in AFK Arena, it is still on the very casual side of things.
When it comes to the complexity of hero upgrading, PB offers more depth than E&P but is still miles away from the depth of AFK Arena. Best Fiends serves as the benchmark for the most simplified Puzzle RPG on the market.
A possible problem of the current implementation is that its bulkiness could scare off part of the target audience. In this case, I would recommend stretching the process of acquainting the player with the types of resources for a longer time. For example, E&P unlocks the Talent Grid at hero level 80, which takes a significant amount of time to play.
Metagame
Outside of core gameplay, players spend time managing their teams and upgrading buildings. Team management, and character collection, is the main activity.
Primary player goals:
Progress through the campaign mode
Climb the leaderboards as an individual and as a clan member.
The game also gives players short term tasks helping players to achieve their goals.
Daily Missions that motivate players to take part in all the game modes daily.
Achievements that introduce the player to long-term goals and the rewards for reaching them
Events that allow player to compare their heroes to the ones of other players
Heroes and teams
Team management can be divided into two parts: 1) heroes’ improvements and 2) experimentation with a set of heroes for battles.
Heroes have some important parameters that impact players’ efficiency.
Level - affects damage of a single tile.
Rarity (star rating) - affects the basic hero’s stats and skill.
Rank Up - increases skill effect.
Equipment - affects the basic hero’s stats (strength, defense and health).
Talismans - adds points to one of the basic hero’s stats.
Every parameter above can be increased by players as they progress. Different types of resources are needed for each parameter improvement.
Class - affects behavior on battlefields, and determines the nature of skills.
Special Skill - determines the hero's action when mana is accumulated from matching tiles of their color (deal damage, heal, buff/debuff, remove buff/debuff, knock back enemy, enemy mana burn, stun)
Color (faction) - determines the bonus/penalty to damage dealt and received relative to other colors.
Progression
Heroes have two base parameters:
The health bar shows the sum of the health of every team’s hero, which affects the total dealt damage until the level is failed.
The damage parameter affects the number of health points lost by enemies after a single tile is matched. There is a chart below where you can see increasing damage dealt by the Demon Lord hero through levels both without equipment and with it.
I used one set of equipment for constructing the charts below. During common gameplay, players get equipment with better and better parameters, and actual damage increases with higher speed.
The progress of each hero is almost linear and there is no way to choose a path of specialization. Even with the most powerful items, Talismans, players can only slightly tweak one of their heroes’ basic stats.
Different types of resources are required at different stages of the hero's progress. Taking into account that, at the same time, a player can have heroes with a different progression, they will need all types of resources but in different proportions. This shifts the activity of players to different modes and activities, and motivates them to pay.
As the possibilities of progress for a particular hero are exhausted, the player is forced to summon heroes of greater rarity. Rarity comes into play in long-term as players start reaching the cap of their initial heroes.
Buildings
Just like in E&P, players of PB will be building a castle of their own with following next types of buildings:
The Castle feature is more about appointments than customization
Buildings that generate resources (for details, see the frame in loops above);
Buildings for summoning and dismissing heroes
summon gate (random summon by rarity);
elemental gate (random summon by color);
tavern (drop heroes and gain a small amount of resources).
Buildings for improving heroes
blacksmith (transform low star equipment into high star equipment);
temple of power (create high star heroes by consuming low star heroes);
laboratory (swap heroes into others of the same color);
Resource transformers:
Fortune Teller: a lucky wheel drops resources, equipment, or shards by consuming Wishing Tokens;
Shop drop different resources by consuming gold.
Upgrades of resource buildings are locked by the Castle level, which is related to players’ progress in the Campaign mode. And as players upgrade their castle, they will also unlock new building plots.
Players experience the following flow: upgrade the castle -> upgrade mines -> upgrade and build farms.
Buildings for improving heroes also unlock at certain chapters of the Campaign. Players, therefore, have more motivation to complete Campaign levels compared to E&P.
It’s necessary to underline some points:
Progress within the building part of the game is quite limited compared to the number of levels in the Campaign mode;
Despite the village’s excellent design, it fails to motivate players. The upgrades are simply insignificant to drive engagement. But after all, the game is not about village building or customization.
The Castle feature serves mainly as an appointment mechanics. All resource buildings have a storage capacity and, after fulfilling it, they stop collecting resources. A player should return to them to continue gathering resources. Also, all upgrades have timers and, since only one building can be built or improved at a time, the player is motivated to return to activate a new upgrade. The Summon Gate periodically gives the player the option to summon heroes for free, so the player is also forced to enter the game.
Narrative
The story line is built around an epic confrontation against the Dark Lord and his vassals. Players start with two heroes and, during some levels, meets others. The main goal in the first chapter is to free a team member who was captured by the Dark Lord. This gives a clear short term goal.
The story of Puzzle Breakers doesn’t stack up to the narrative in Empires & Puzzles
Players fight against the Dark Lord as a Boss in the final level of the first chapter. There is a short dialogue after the Boss fight where players find out that minions of the Dark Lord have occupied all lands, and they will need to purge the invaders from them. After that, the storytelling pretty much stops. There aren’t any enemy characters, plots, or story twists.
While the storyline in E&P is also far from perfect, it has its main characters, structure, and a plot outline. A player meets parts of the narrative and minimal updates when they switch between provinces and seasons. PB definitely falls short on the narrative compared to the game it wants to dethrone.
Social mechanics
As with many mid-core games, PB has some mechanics that can influence highly engaged players and grow monetization and long-term retention. They are Leaderboards and Clans.
Leaderboards
A very popular and effective mechanic in mid-core games, which has a widespread implementation in PB.
Players get trophies from PvP battles, with trophies’ ratings determining the players’ League and position there. There are five leagues, each sorted by prestige: bronze, silver, gold, platinum, diamond.
There is something like a trophy road, but it doesn’t have a time-limit. Players get rewards for their first achievement of every stage.
Clan
The main clan opportunities are Giant battles and Clan shop.
Giant Battles is a game mode where players fight against a powerful boss with a lot of HP. Every clan member can attack a limited number of times. After the boss is defeated (or escapes), every player who dealt damage to it receives rewards, including clan coins.
Clan coins are a currency for the clan shop. The clan shop features more rare and powerful heroes and equipment than shops in players’ castles.
Clan players can chat, of course, but there isn’t an option to share resources.
The war mode between clans is still in development.
The current set of social mechanics looks like a necessary minimum for similar games and mid-core players.
Monetization
Since it’s still early soft-launch for Puzzle Breakers, the monetization is at a base level. You can spend directly on hard and soft currencies in the in-game store. But as we all know, the true driver for monetization is the hero collection.
To progress through the ever more difficult levels players have to constantly improve the power of their team. There are several ways to do this:
Leveling Up a hero, which is done by spending unwanted heroes. This is pretty much the standard in all RPGs. What’s good about this system is that it allows the game to gift players lots of heroes because there’s massive sink for them. It makes the game feel more rewarding.
Equipping gear is another way to improve the stats of an individual hero. And just like with leveling up, gears can be upgraded by consuming lots of unwanted gear into those few selected ones.
Rank Up is where the massive sinks for heroes really come on their own. Each hero has a certain star-level, between one and five stars. What the stars represent is the potential of the hero. Meaning that the five-star hero can reach five times higher power level than a one-star hero. But to unlock the full potential of a rare five-star hero player needs to Rank Up that hero every time they reach a level cap. Ranking up a hero unlocks has a certain recipe and that recipe in Puzzle Breakers comes in form of duplicates of the same hero that has reached a certain high level.
To Rank Up a hero player needs to have duplicates of the same hero at certain high levels. That’s an extensive amount of leveling up.
In Puzzle Breakers the road doesn’t end at five stars. That’s when player gets to red stars, which require multiple five-star heroes. And of course, there are multiple red-star levels…
Once the game has established the demand and the sink, it’s time to set up the offering. In PB there are two main ways to get new heroes:
Summoning, which is the hero gacha. The gacha is structured both based on rarity (stars) and element (fire, ice…). This leads to three resources needed to operate each of the gachas. Summon Scrolls to get those random feeder heroes. Royal Summon Scrolls, that most of the time give three-star feeder heroes. And Orbs, which allow to summon heroes of a specific element.
Collecting Shards is another way to get rare heroes - and a way to fill-up the gacha pool. What shards essentially mean is that player doesn’t get a desired five-star hero from the gacha. Instead they get a piece of that hero and are now encouraged to collect 30 more pieces of the same hero. It’s a brutal grind that easily leads to monetization. And somehow players are more excited to drag 1/30 piece of a five star hero than another three-star hero.
There are three types of hero gachas: Basic Summons (feeder), Royal Summons (better feeders), Elemental Summon (feeders of a chosen element bought with hard currency).
The real meat and potato lies in the shards. That’s how you get your rare heroes. Though prepare to draw the same hero from the gacha up to 50 times to actually get it.
To be honest, it’s not a bad grind to attempt to get all those shards. There’s the Adventure mode and the good old League Ladder that both reward the player with shards.
And while player's goal is set on finding those five-star heroes it is good to keep in mind that even after you’ve grinded for all 50 shards, the hero is still at level one when you get it. And that leads to an endless level-up, gear-up and rank-up flow. Just like the developer had designed…
Comparing PB and E&P, I’d like to pay attention to resource balance. In fact, I faced a lack of resources sometimes, but it wasn’t too apparent. Yes, I spent some hard currency a couple of times to complete hard levels, and yes, I had some moments where my progress speed decreased. But these were very rare moments across more than two weeks of playing every day. Maybe the lack of resources becomes more significant later, but during six chapters, it wasn’t important. The game needs more accurate management of resources to create deficits from time to time and motivate purchases.
For example, E&P has a much deeper lack of resources and it acts nearly as a paywall by slowing the progress down to a halt. At certain moments, if a player gets stuck at a level on the map, they may need to improve their heroes. To do so, they need other heroes to further their progress, but it’s not so easy to get them. In E&P free summons aren’t available often, and training common and uncommon heroes requires a resource that can be obtained by levels of grinding, which is limited by energy. Epic and legendary heroes unlock at the twentieth level of the castle, which requires a lot of game time too. PB tries to copy this approach, but has more points to provide resources to a player, and does not require grinding.
In addition to heroes and resources, PB has two other monetization mechanics:
VIP status system. Players who spend money get VIP points and increase their VIP levels. Each level gives a one-time reward, and activates a permanent boost for resource flow. This mechanic is derived from AFK Arena.
There are currently 13 levels in the VIP system, but the game does not show information that would allow to estimate how much money player need to spend to get high-end VIP-levels. The minimum amount that a player needs to be spend to get the 1st VIP level is about $5
There’s currently no way get VIP levels for free, unlike in AFK Arena. It should also be noted that the first VIP level does not give any quality bonuses, only quantitative boosts. Better bonuses open up to players at the 2nd and 3rd VIP levels.
Puzzle Breakers VIP system is inspired by AFK Arena. The goal is to reward spenders and encourage them to spend more.
The second monetization mechanic is ‘sort of’ subscriptions. Players can purchase cards that generate hard currency instantly and a smaller amount of other currency every day during a month. But this mechanic doesn’t use Store subscription tools. A month later, players have to purchase another card instead of using an auto-renewable subscription.
At the moment the game also lacks a battle pass and ad monetization. I assume both will be added as the game scales up. Both of these mechanic work better with larger audiences.
In the end, Puzzle Breakers has enough depth to generate significant revenues, although the one team for both attacking and defending is something they should look to fix. As time passes and the developer pushes to increase monetization they will likely add second team, consumable items, ad monetization and increase the value of subscription by offering discounts and additional builders. In the end though the monetization relies on the game’s ability to create demand for diverse high level teams of heroes.
For Playrix, it’s not even about having a better product
The main question, of course, is whether the game can compete with E&P? On the surface the game looks a lot like a Puzzle RPG done by Supercell. Just check out the video below to compare Supercell’s first puzzler to Playrix’ Puzzle Breakers.
(read: Supercell's Spooky Pop and the Six Rules of a Hit Puzzle Game)
On one hand, PB has advantages over the competitor. Graphical contents and the UI are casual, clear, and easy to understand. The game has brilliant core gameplay with many uncommon features, it looks and feels new and attractive.
The hero leveling system is a bit more deeper as it uses more types of resources. This depth can look attractive for more savvy RPG players. The social mechanics are pretty basic at the moment and the game overall has a good feeling of progress. Monetization though is bit weak but there’s lots of simple things to be done to improve it.
One could also argue that the game’s narrative can be enriched and expanded. It has a crucial role for the female audience (for example, check the top-grossing match-3 games published last year), and it could be possible to change the main point of the story from fighting against enemies to the salvation of a princess (or prince), for example. Before ‘fixing’ the narrative, Playrix will have to understand the audience motivations better.
In the end, it’s all about performance marketing. Sure, Puzzle Breakers is a nice looking Puzzle RPG title. It has some differentiation to the top titles in the sub-genre. But don’t be fooled, those minor tweaks have small effect in the grand scheme of things. The big question is, whether Playrix will be able to scale the game.
Hero Wars by Nexter, a Playrix associated developer, has scaled fantastically with playable ads that have nothing to do with the game itself.
We see Puzzle Breakers is already following the exact same creative optimization strategy as Hero wars.
Nexter, a developer closely affiliated with Playrix, launched a Hero Wars in early 2017. The game didn’t stand out at all. It was a weak looking squad RPG at best. But then came along Playrix. And with their creative optimization super power Hero Wars was at one point rivaling RAID Shadow Legends raking up hundreds of million in revenue.
Hero Wars, after a long and grindy soft launch, found a creative strategy that scaled the game to over 60M installs and well over quarter of a Billion in net revenues.
Thus the real question is not whether Puzzle Breakers is a better game than Empires & Puzzles. The real question is: can Playrix find the optimal marketing strategy before Apple’s IDFA depreciation drops a nuclear bomb on their growth strategy.
This analysis was brought to you by our partner, AppsFlyer. Sign Up for free and get growing!
For more insights on how to make a killing in the puzzle genre, please read:
AFK Arena - Hail to the New King of RPGs
2020 Predictions #1: Prepare to Crown the New King of Puzzle Games
Matchington Mansion - You Won't Believe the Truth
Empires & Puzzles - From a Failing Company to a $700M Acquisition in a Year
Supercell's Spooky Pop and the Six Rules of a Hit Puzzle Game

